字号:小
中
大
摘 要:二十届三中全会《决定》中共出现130个“法”字,从语言学、语义学的角度来看,其分布状态、出现频次、组词形式等所表达的政策信息却不尽相同。结合十八届三中全会《决定》、十八届四中全会《决定》、党的十九大报告和二十大报告中“法”字出现的规律和特征可以看出,一些重要法律术语或法治熟语在二十届三中全会《决定》的缺失可能具有一定政策解读上的意义。从语言学现象的角度对二十届三中全会《决定》中关于全面依法治国的具体规定的深度解读,这种全新的解读方法对于准确把握《决定》起草目的,全面和系统地领悟《决定》精神实质具有很好的学术启发价值和实践引导作用。
关键词:二十届三中全会《决定》;法;法治;改革;中国式现代化
2024年7月18日,二十届三中全会审议通过的《中共中央关于进一步全面深化改革、推进中国式现代化的决定》[1](以下简称《决定》),可以说是党的十一届三中全会以后推进改革开放的最重要和最有特色的中央文件。该《决定》共有15个部分,规定了 60个方面的改革事项,推出了300多项改革措施,共计22100字左右。其中,关于法治领域的改革要求以及法治与中国式现代化之间的关系在《决定》第9部分“完善中国特色社会主义法律体系”中,涉及了深化立法领域改革、深入推进依法行政、健全公正执法司法体制机制、完善推进法治社会建设机制以及加强涉外法治建设五个方面的法治工作。除了在《决定》第9部分集中性阐述“法治是中国式现代化的重要保障”这一重要的政策性命题之外,二十届三中全会《决定》还在《决定》的其他部分,结合全面依法治国的制度要求,提出了很多深化法治领域改革、加强法治在推进中国式现代化的重要保障作用方面的重要政策和改革措施。只有从宏观上把握二十届三中全会《决定》中“法”字的存在方式和分布规律,才能从整体上吃透《决定》关于“完善中国特色社会主义法治体系”这一政策要求的实质内涵,明确下一步法治领域改革的方向和重点,科学和有效地发挥法治在中国式现代化建设中的重要保障作用。因此,从学习和领悟《决定》精神的角度来看,有必要对《决定》中的“法”字出现的方式、频次、构词特点和规律以及通过“法”字所表达出来的语义价值进行综合性分析,从而全面和系统地把握《决定》关于全面依法治国的整体性要求,准确理解法治与改革以及法治与中国式现代化之间的关系,继而通过加强法治建设来不断推进中国式现代化向前迈进。
一、《决定》中“法”字的分布特征
二十届三中全会《决定》22100左右单字中包含了135个“法”字,[2]其中,有5个“法”字在语义上并不是“行为规则”意义上的“法”,而是“法宝”“做法”“办法”(参见表1)

《决定》第9部分“完善中国特色社会主义法治体系”有69个“法”字,占据《决定》全文语义为“行为规则”的“法”字总数一半以上(130字个“法”字半数为65),还有61个语义为“行为规则”的“法”字分布在《决定》的其他部分。这说明要准确理解《决定》关于法治建设的具体要求仅仅阅读和关注《决定》第9部分是不够的。《决定》中的“法”字将近一半分布在其他部分,是“法”作为行为规则与具体调整对象的结合。特别值得关注的是,《决定》中有6个“法”字与具体的法名结合在一起,形成了“法”+“调整对象”的“法治”形态,是具体法治思维方式在《决定》中的生动体现。这6个“法名”包含《民族团结进步促进法》《民营经济促进法》《金融法》《环境法典》《监督法》《监察法》《反跨境腐败法》(参见表2)。这说明《决定》对于法治建设不只是讲政策要求和原则,还规定了具体的立法任务,把制定和完善具体的法律作为法治领域改革的重要举措。

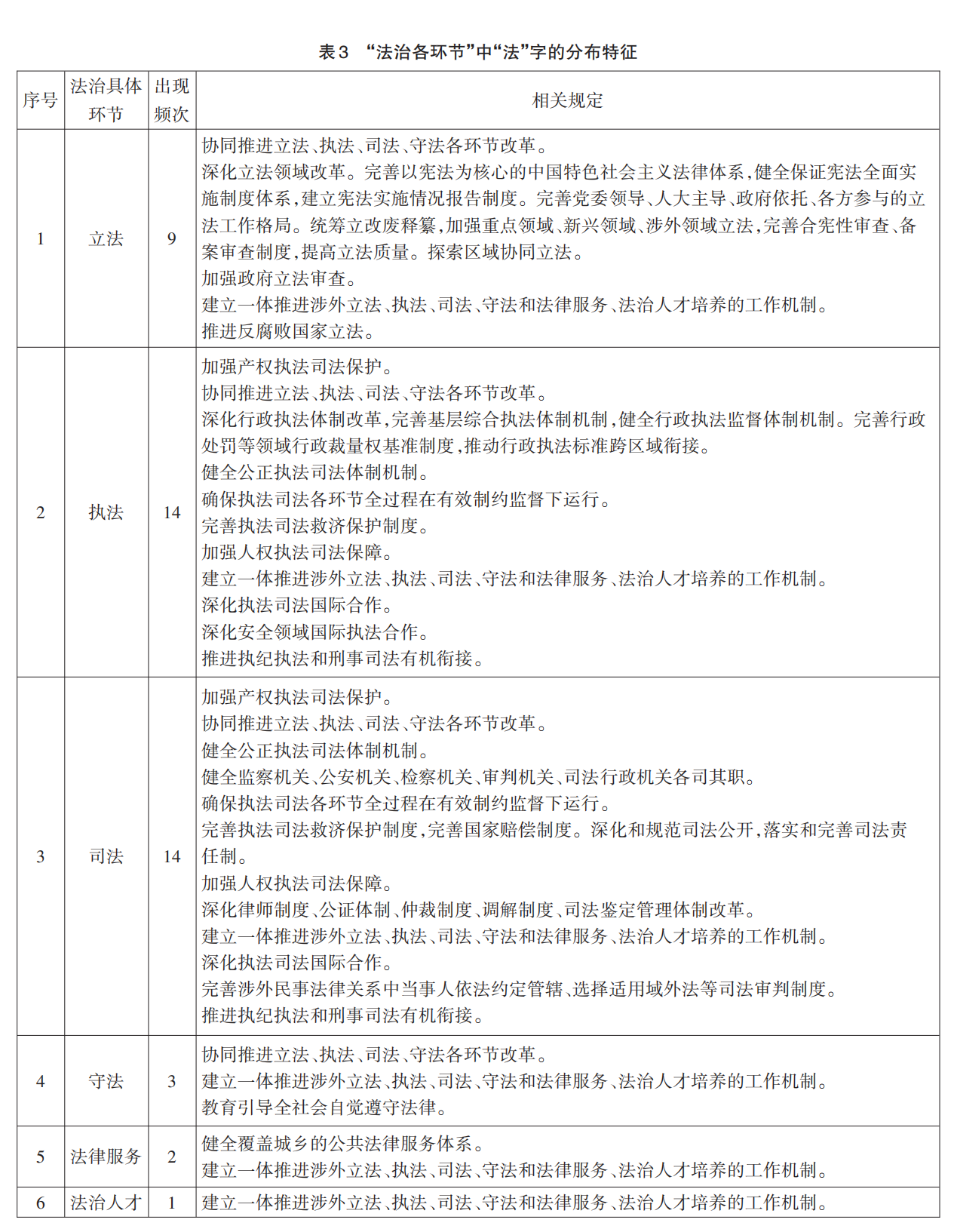
从“法”字在法治工作各环节的分布状态来看,“立法”出现9次,执法和司法各出现14次,守法3次,法律服务2次,法治人才培养1次(参见表3)。其中,执法和司法出现频次明显高于其他环节,但考虑到立法领域在其他部分通过“法”字表达了制定具体法律的政策要求,从“法”字与立法环节的关系来看,《决定》中的“法”字涉及立法环节和立法领域的应当有15次(9+6),超过了执法和司法,但大致与执法和司法环节相平衡。这说明《决定》对立法、执法、司法三个环节改革的重视程度是相当的。“守法”与立法、执法、司法不在一个层次,只有3次,而《决定》此次将“法律服务”“法治人才培养”与立法、执法、司法、守法相并列,[3]共同作为法治工作机制的一个独立环节,这充分体现了《决定》对法治环节丰富性的关注。
二、“完善中国特色社会主义法治体系”通过《决定》中的“法”字的表现方式和体系层次
二十届三中全会《决定》高度重视法治与改革、法治与现代化之间的辩证关系和制度联系,在第9部分将“完善中国特色社会主义法治体系”作为“法治是中国式现代化的重要保障”的核心命题和政策要求。一方面,第 9部分分为深化立法领域改革、深入推进依法行政、健全公正执法司法体制机制、完善推进法治社会建设机制以及加强涉外法治建设五个方面来阐释“完善中国特色社会主义法治体系”的制度路径和具体措施;另一方面,《决定》中的“法”字与“治”字也在不同层面有机结合在一起,共同支撑“中国特色社会主义法治体系”的制度内涵。
从《决定》中的“法”字与“治”字结合的方式来看,有整体意义上的结合,例如,“中国特色社会主义法治体系”的概念术语,也有从五个子体系的角度来阐述法治体系内涵的,包括“法律规范体系”“法治实施体系”“法治监督体系”“法治保障体系”及“党内法规体系”。此外,《决定》还从法治体系适用的“领域”来阐述法治体系特征以及提出“完善中国特色社会主义法治体系”的政策要求(参见表4)。

上述表 4中所显示的不同层次、不同角度带有“法”字的“法治体系”,还具体地区分了带“法”字或不带“法”字的分体系、小体系,显示了“法治体系”表现形式的多样性。例如,《决定》中对“法律规范体系”的表述涉及了“法律体系”“法律法规体系”“法规政策体系”和“法规体系”,但这些“体系”都可以归入“法律规范体系”的项下和范畴中加以考察。再如,《决定》将“法治实施体系”区分为“宪法全面实施制度体系”和“法治实施体系”两类,这就极大地丰富了“法治实施体系”的层次和内涵。又如,《决定》中在“法治监督体系”项下强调了“监管体系”“管控体系”“防控体系”;在“法治保障体系”下涵盖了“保障体系”“服务体系”“保护工作体系”和“信息平台”。特别值得一提的是,《决定》还从“国家安全法治体系”“涉外法治体系”“基层治理体系”三个子体系的角度来丰富“完善中国特色社会主义法治体系”的领域范围。
三、“法”字在《决定》中的行为规则表现形式比较丰富
二十届三中全会《决定》对于“法”字组成的法律形式和法律渊源涉及了不同层次,体现了在《决定》中通过“法”字表现出来的行为规则类型是丰富多样的,涉及了“宪法”“法律”“法规”“党内法规”和“国际规则”(参见表5)。其中“法律”“法规”出现频次最高,“法律”13次、“法规”11次,这意味着《决定》中的“法”字所体现出来的行为规则主要存在于“法律”“法规”这两种法律形式之中,因此,《决定》所关注的“立法领域的改革”重点还是应当放在制定法律、法规的制度改革。《决定》对“宪法”这种根本法的行为规则特性高度重视,强调要“完善以宪法为核心的中国特色社会主义法律体系,健全保证宪法全面实施制度体系,建立宪法实施情况报告制度”[4]。《决定》关注了国家法律与党内法规之间的“规则协调”问题,同时对国际规则也表示了关注。

四、《决定》中的“法”字在构成常用法律术语中的特征及意义
与党的十八届三中全会《决定》、十八届四中全会《决定》、党的十九大报告、党的二十大报告等党的文件相似的是,二十届三中全会《决定》通过文本中的“法”字与其他字词的组合,组成了一组非常具有实际制度价值和实践意义的“法群”,具体涉及的词汇有常见的法律术语,包括“法治”“法治化”“法治体系”“法治国家”“法治社会”“法治轨道”“法治精神”“依法”“依法行政”“依法治军”“依法治污”“法定”“依法治国”“全面依法治国”“合法”“违法”“非法”“法院”“法学院校教育培养机制”(参见表6)等。值得注意的是,“法学院校教育培养机制”一词也进入了《决定》中,体现了《决定》对法学教育事业的高度关注,与 2023年初中办国办印发的《关于加强新时代法学教育和法学理论研究的意见》[5]遥相呼应,显示了法学教育政策方面的连贯性。

五、《决定》中的“法”字体现了法治与改革的辩证关系和制度联系
二十届三中全会《决定》的主题是“进一步全面深化改革,推进中国式现代化”。“法治各环节”改革和“法治领域”改革[6]是“进一步全面深化改革”的重要组成部分。通过“法”字体现出来的法治与改革的关系,主要表现在《决定》对改革与法治的关系进行了科学阐述,确立了“重大改革于法有据”原则、“坚持改革和法治相统一”原则。《决定》还强调,要“及时把改革成果上升为法律制度”,这就说明《决定》通过“法”字表达的改革与法治的关系,最终还是把“改革”落脚到“法治”上。法治一方面为改革奠定了制度基础,另一方面,法治本身也需要进行“各环节改革”和“各领域改革”。《决定》特别重视立法领域的改革,并主张要“协同推进立法、执法、司法、守法各环节改革”(参见表7)。《决定》中涉及“立法环节”的改革事项有3处规定,涉及“执法环节”改革任务也有3处,涉及“司法环节”改革有两处,体现了《决定》所主张的“法治各环节”改革的精神和要求。

六、从《决定》中的“法”字构词特征来分析《决定》可能存在的法治政策走向
应当说,从“法”字来分析《决定》关于全面依法治国和法治建设的特征,是有一定的指引功能的。一方面,通过对照一些由“法”字所组成的法治方面的词语在不同的党的文件中出现的频次,可以观察在特定法治领域政策的变化趋势。例如,通过二十届三中全会《决定》中并没有出现“法治政府”这个词语,但是,“法治国家”“法治社会”却各自出现了一次,这种语言学上的现象是可以来分析相关政策上的变化的。因为从2012年12月4日习近平总书记在首都各界纪念现行宪法公布施行30周年大会上的讲话提出“坚持法治国家、法治政府、法治社会一体建设”[7]的政治要求之后,在党的十八届三中全会《决定》第9部分“推进法治中国建设”明确规定:“建设法治中国,必须坚持依法治国、依法执政、依法行政共同推进,坚持法治国家、法治政府、法治社会一体建设。”[8]在上述《决定》中,“法治国家、法治政府、法治社会”是通过“一体建设”连接在一起的。十八届四中全会《决定》作为我党制定出台的第一部专门规定依法治国的文件,在《决定》第1部分“坚持走中国特色社会主义法治道路,建设中国特色社会主义法治体系”中,明确规定了全面依法治国的制度目标,规定“全面推进依法治国,总目标是建设中国特色社会主义法治体系,建设社会主义法治国家。这就是,在中国共产党领导下,坚持中国特色社会主义制度,贯彻中国特色社会主义法治理论,形成完备的法律规范体系、高效的法治实施体系、严密的法治监督体系、有力的法治保障体系,形成完善的党内法规体系,坚持依法治国、依法执政、依法行政共同推进,坚持法治国家、法治政府、法治社会一体建设,实现科学立法、严格执法、公正司法、全民守法,促进国家治理体系和治理能力现代化”[9],上述《决定》的规定也是强调了“坚持法治国家、法治政府、法治社会一体建设”。党的十九大报告在第4部分“决胜全面建成小康社会,开启全面建设社会主义现代化国家新征程”中将中国特色社会主义现代化分为“两步走”,第一步是到2035年,其中一项目标就是“法治国家、法治政府、法治社会基本建成”[10],可见党的十九大报告是把“法治政府”与“法治国家”“法治社会”紧密结合在一起,作为2035年同步“基本建成”的制度目标。党的二十大报告在第7部分“坚持全面依法治国,推进法治中国建设”中,强调指出:“我们要坚持走中国特色社会主义法治道路,建设中国特色社会主义法治体系、建设社会主义法治国家,围绕保障和促进社会公平正义,坚持依法治国、依法执政、依法行政共同推进,坚持法治国家、法治政府、法治社会一体建设,全面推进科学立法、严格执法、公正司法、全民守法,全面推进国家各方面工作法治化。”[11]由此可见,仅仅从字面上就能够简单地发现,党的十八届三中全会《决定》、十八届四中全会《决定》、十九大报告及二十大报告,都是把“法治政府”与“法治国家”“法治社会”这两个词汇紧密联系在一起来表达全面依法治国的最终制度目标的。二十届三中全会《决定》中没有出现“法治政府”,保留了“法治国家”“法治社会”,这里面可能存在着政策上的变化,这种变化是可以通过语言学、语义学对语言存在的规律的分析来合理加以推测的。当然,这种来自语言学、语义学上的分析结论未必符合实际中的政策走向,但至少在学术上起到一定的提示和关注作用。同样的还有“依法执政”“依法治理”这样的“熟词”也没有出现在二十届三中全会《决定》中。上述按照政策文件表述惯性应当出现的而没有出现的以“法”字构成的词语,是否存在着政策上的某种“暗示”,是值得学术界重视和研究的。另一方面,在学术界已经有了一定程度深入探讨并且相对形成共识的一些由“法”字构成的词语,如“法治改革”“法治现代化”词语并没有出现在《决定》中。从政策的明确性角度来看,至少二十届三中全会《决定》中尚未把“法治改革”“法治现代化”[12]作为比较成熟的政策加以肯定,对于法学界来说,能否把“法治改革”“法治现代化”这些法治熟语上升到政策层面加以政策化、社会化、普及化,还需要进一步加以深入研究。
从语言学、语义学的角度来考察“法”字在二十届三中全会《决定》中分布状态与出现频次,也可以对照在二十届三中全会《决定》出台之前其他党的重要文件的相关规定,这种分析方法和结论在某种程度上能够体现出法治政策上的发展和变迁。例如,党的十九大报告中并没有出现“涉外法治”一词,党的二十大报告则在贯彻落实习近平总书记在中央全面依法治国工作会议上提出的“坚持统筹国内法治和涉外法治”的基础上,明确规定“统筹推进国内法治和涉外法治,以良法促进发展、保障善治”[13]。党的二十届三中全会《决定》对“涉外法治”进行了重点阐释,把“加强涉外法治建设”与深化立法领域改革、深入推进依法行政、健全公正执法司法体制机制、完善推进法治社会建设机制相并列的五个方面的法治工作之一,提出了具体完善和发展的政策要求。二十届三中全会《决定》在第 9部分“完善中国特色社会主义法治体系”部分就“加强涉外法治建设”,详细规定了下列事项:包括建立一体推进涉外立法、执法、司法、守法和法律服务、法治人才培养的工作机制;完善涉外法律法规体系和法治实施体系,深化执法司法国际合作;完善涉外民事法律关系中当事人依法约定管辖、选择适用域外法等司法审判制度;健全国际商事仲裁和调解制度,培育国际一流仲裁机构、律师事务所;积极参与国际规则制定。[14]
由此可见,从“法”字在二十届三中全会《决定》的分布状态、出现频次和组词形式来分析《决定》在全面深化法治领域改革方面的政策走向是有一定的学术价值和实践意义的。至少可以辅助社会公众在学习、理解和掌握《决定》的精神实质方面起到宏观引领、体系化把握的作用。当然,通过对“法”字出现在《决定》中的具体形态分析,也可以发现一些政策上可能存在的细微调整和变化,以便采取更加有效的措施来积极应对贯彻落实《决定》提出全面深化法治领域改革要求,充分发挥法治在促进中国式现代化方面的重要保障。
【注释】
[1]参见《中共中央关于进一步全面深化改革、推进中国式现代化的决定》(单行本),北京:人民出版社,2024年。
[2]党的十八届三中全会审议通过的《中共中央关于全面深化改革若干重大问题的决定》中总共出现了155处“法”字。其中有7处“法”字与作为行为规则的“法”无关,主要构成相关组词,例如法宝、办法、方法等。
[3]二十届三中全会《决定》规定:建立一体推进涉外立法、执法、司法、守法和法律服务、法治人才培养的工作机制。参见《中共中央关于进一步全面深化改革 推进中国式现代化的决定》(二〇二四年七月十八日中国共产党第二十届中央委员会第三次全体会议通过),《人民日报》2024年7月22日,第1版。
[4]参见《中共中央关于进一步全面深化改革 推进中国式现代化的决定》(二〇二四年七月十八日中国共产党第二十届中央委员会第三次全体会议通过),《人民日报》2024年7月22日,第1版。
[5]中办国办印发《关于加强新时代法学教育和法学理论研究的意见》,参见《人民日报》2023年2月27日,第1版。
[6]二十届三中全会《决定》中未出现“法治领域改革”字样,只出现了“立法领域的改革”。习近平总书记在十九届中央政治局第三十五次集体学习时发表的重要讲话中明确了“法治领域改革”的意义。总书记指出:要深化法治领域改革,围绕让人民群众在每一项法律制度、每一个执法决定、每一宗司法案件中都感受到公平正义这个目标,深化司法体制综合配套改革,加快建设公正高效权威的社会主义司法制度。参见《习近平在中共中央政治局第三十五次集体学习时强调坚定不移走中国特色社会主义法治道路 更好推进中国特色社会主义法治体系建设》,《人民日报》2021年12月8日,第1版。
[7]习近平:《在首都各界纪念现行宪法公布施行三十周年大会上的讲话》(2012年12月4日),习近平:《论坚持全面依法治国》,北京:中央文献出版社,2020年,第16页。
[8]参见《中共中央关于全面深化改革若干重大问题的决定》(2013年11月12日中国共产党第十八届中央委员会第三次全体会议通过),《党的十八届三中全会〈决定〉学习辅导百问》,北京:学习出版社、党建读物出版社,2013年,第20页。
[9]参见《中共中央关于全面推进依法治国若干重大问题的决定》(2014年10月23日中国共产党第十八届中央委员会第四次全体会议通过),《党的十八届四中全会〈决定〉学习辅导百问》,北京:学习出版社、党建读物出版社,2014年,第3页。
[10]习近平:《决胜全面建成小康社会 夺取新时代中国特色社会主义伟大胜利——在中国共产党第十九次全国代表大会上的报告》(2017年10月18日),参见《党的十九大报告辅导读本》,北京:人民出版社,2017年,第28页。
[11]习近平:《高举中国特色社会主义伟大旗帜 为全面建设社会主义现代化国家而团结奋斗——在中国共产党第二十次全国代表大会上的报告(2022年10月16日),《求是》2022年第21期,第22页。
[12]查询CNKI文献资料系统,以“法治现代化”作为篇名的论文数量已经到了378篇,以“中国式法治现代化”作为篇名的论文数量也有206篇,这说明“法治现代化”的价值理念已经在法学界达成了一定程度的共识,具有政策化的学术基础。参见https://kns.cnki.net/kns8s/defaultresult/index?crossids=YSTT4HG0%2CLST,2024年8月24日最新访问。
[13]习近平:《高举中国特色社会主义伟大旗帜 为全面建设社会主义现代化国家而团结奋斗——在中国共产党第二十次全国代表大会上的报告(2022年10月16日),《求是》2022年第21期,第22页。
[14]参见《中共中央关于进一步全面深化改革 推进中国式现代化的决定》(二〇二四年七月十八日中国共产党第二十届中央委员会第三次全体会议通过),《人民日报》2024年7月22日,第1版。
作者:莫纪宏,中国社会科学院法学研究所研究员、中国社会科学院学部委员。
来源:《求是学刊》2024年第5期。